Site is the physical location that is commonly referred to as a farm. The information set for the site will be automatically used for its unit and production group.
This module is used for setting up of site, unit, production group and temperature profile in AquaSim. It is the first step to use AquaSim, and all setting are company specific, meaning everything created in 'My site' is only available for the specific company. Please note it is necessary to have correct temperature profile and feed plan (can be created in 'Feed setup' module) ready before setting up the farms in 'My site'.
Temperature is an important factor influencing the growth of aquatic animals, so first it is needed to have correct temeperature profile ready before setting up farms.
There are default temperature profiles available, but in 'My Site', you could create and edit the temperature profile used for each specific company. Fill in the name and country of the temperature profile and provide monthly average water temperature, then AquaSim will calculate the temperature per day and use the input for daily growth prediction.
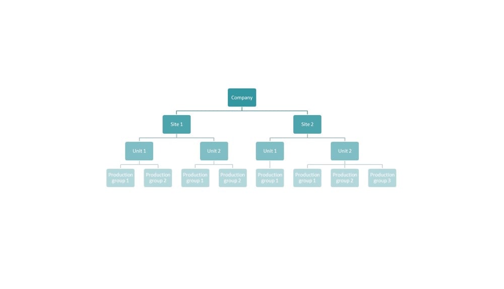
The farms are organised based on the 4 levels in AquaSim: company, site, unit and production group.
First, user would have access to one or more companies, and see all the locations associated to the company/companies. Under company, there are different sites. Each site can have as many units as needed, while each unit can contain only one production group at a time. After harvesting, a new production group can be registered.
In the 'Sites' tab, click on '+Add Site' to create a new site. Fill in the fields and use drop down menu where applicable. Some of the information will be used as the default setting for the units and the production groups associated to this site. It is possible to edit the fields later. Remember to click 'save' at last.

In the 'Units' tab, click '+Add Unit' to create a new unit and fill in the fields to provide more information about the farming environment. It is possible to edit the fields later. In the first drop down menu, choose the site that this newly created unit is associated to. One site can have more than one units. Based on the default species set in the site, more environmental parameters may be required to fill in. Remember to click 'save' at last.

In the 'Production groups' tab, click '+Add Production Group' to create a new production group and fill in the following fields. It is possible to edit the fields later. In the drop down menu, choose the site and unit that this newly created production group is associated to. One unit can only have one active production group at a time, so the current production group needs to be closed before a new production group can be added in the same unit. Remember to click 'save' at last.

In this tab, you can also filter the status of production groups to see 'open' or 'closed' production groups, and download the detailed information of production groups.
